来源:
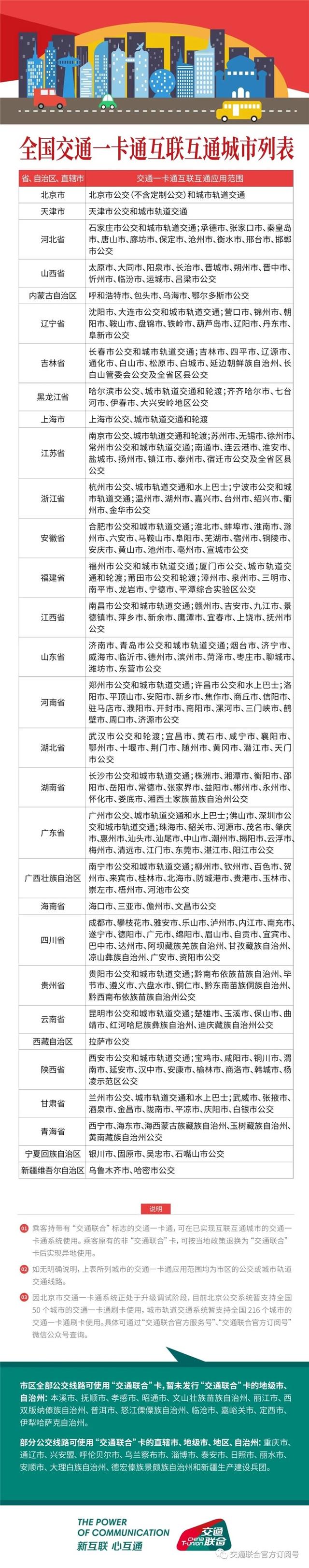
IT之家7月22日消息 苹果 Apple Pay 现已支持更多城市的交通卡。无论乘公车还是搭地铁,不用满身翻卡,无需解锁手机开 app 或扫码,也不必停下手里的视频和游戏,简单到只要用 iPhone 或 Apple Watch 就能一刷而过。而且,你还能享受与实体交通卡相同的优惠。
今天,苹果 iPhone 手机中新增支持了「江苏交通一卡通 · 苏州」,这是一张交通联合卡,免服务费,最低使用需充值 10 元。

IT之家网友可以参考下面的交通联合卡支持的城市列表(更新时间5月22日):

联系人:周小姐,唐先生
手 机:13618719520,13508716087
邮 箱:ynpos@163.com
公 司:昆明方象科技有限公司
地 址:昆明五华区美丽家园美祥格8栋一单元4B